Developer Guide
- Acknowledgements
- Setting up, getting started
- Design
- Implementation
- Documentation, logging, testing, configuration, dev-ops
- Appendix: Requirements
- Appendix: Instructions for manual testing
Acknowledgements
- {list here sources of all reused/adapted ideas, code, documentation, and third-party libraries – include links to the original source as well}
Setting up, getting started
Refer to the guide Setting up and getting started.
Design
.puml files used to create diagrams are in this document docs/diagrams folder. Refer to the PlantUML Tutorial at se-edu/guides to learn how to create and edit diagrams.
Architecture

The Architecture Diagram given above explains the high-level design of the App.
Given below is a quick overview of main components and how they interact with each other.
Main components of the architecture
Main (consisting of classes Main and MainApp) is in charge of the app launch and shut down.
- At app launch, it initializes the other components in the correct sequence, and connects them up with each other.
- At shut down, it shuts down the other components and invokes cleanup methods where necessary.
The bulk of the app’s work is done by the following four components:
-
UI: The UI of the App. -
Logic: The command executor. -
Model: Holds the data of the App in memory. -
Storage: Reads data from, and writes data to, the hard disk.
Commons represents a collection of classes used by multiple other components.
How the architecture components interact with each other
The Sequence Diagram below shows how the components interact with each other for the scenario where the user issues the command delete 1.

Each of the four main components (also shown in the diagram above),
- defines its API in an
interfacewith the same name as the Component. - implements its functionality using a concrete
{Component Name}Managerclass (which follows the corresponding APIinterfacementioned in the previous point.
For example, the Logic component defines its API in the Logic.java interface and implements its functionality using the LogicManager.java class which follows the Logic interface. Other components interact with a given component through its interface rather than the concrete class (reason: to prevent outside component’s being coupled to the implementation of a component), as illustrated in the (partial) class diagram below.

The sections below give more details of each component.
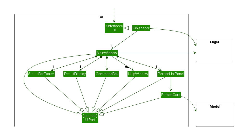
UI component
The API of this component is specified in Ui.java

The UI consists of a MainWindow that is made up of parts e.g.CommandBox, ResultDisplay, PersonListPanel, StatusBarFooter etc. All these, including the MainWindow, inherit from the abstract UiPart class which captures the commonalities between classes that represent parts of the visible GUI.
The UI component uses the JavaFx UI framework. The layout of these UI parts are defined in matching .fxml files that are in the src/main/resources/view folder. For example, the layout of the MainWindow is specified in MainWindow.fxml
The UI component,
- executes user commands using the
Logiccomponent. - listens for changes to
Modeldata so that the UI can be updated with the modified data. - keeps a reference to the
Logiccomponent, because theUIrelies on theLogicto execute commands. - depends on some classes in the
Modelcomponent, as it displaysPersonobject residing in theModel.
Logic component
API : Logic.java
Here’s a (partial) class diagram of the Logic component:

The sequence diagram below illustrates the interactions within the Logic component, taking execute("delete 1") API call as an example.

DeleteCommandParser should end at the destroy marker (X) but due to a limitation of PlantUML, the lifeline continues till the end of diagram.
How the Logic component works:
- When
Logicis called upon to execute a command, it is passed to anAddressBookParserobject which in turn creates a parser that matches the command (e.g.,DeleteCommandParser) and uses it to parse the command. - This results in a
Commandobject (more precisely, an object of one of its subclasses e.g.,DeleteCommand) which is executed by theLogicManager. - The command can communicate with the
Modelwhen it is executed (e.g. to delete a person).
Note that although this is shown as a single step in the diagram above (for simplicity), in the code it can take several interactions (between the command object and theModel) to achieve. - The result of the command execution is encapsulated as a
CommandResultobject which is returned back fromLogic.
Here are the other classes in Logic (omitted from the class diagram above) that are used for parsing a user command:

How the parsing works:
- When called upon to parse a user command, the
AddressBookParserclass creates anXYZCommandParser(XYZis a placeholder for the specific command name e.g.,AddCommandParser) which uses the other classes shown above to parse the user command and create aXYZCommandobject (e.g.,AddCommand) which theAddressBookParserreturns back as aCommandobject. - All
XYZCommandParserclasses (e.g.,AddCommandParser,DeleteCommandParser, …) inherit from theParserinterface so that they can be treated similarly where possible e.g, during testing.
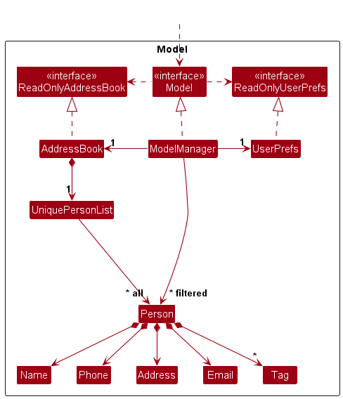
Model component
API : Model.java

The Model component,
- stores the address book data i.e., all
Personobjects (which are contained in aUniquePersonListobject). - stores the currently ‘selected’
Personobjects (e.g., results of a search query) as a separate filtered list which is exposed to outsiders as an unmodifiableObservableList<Person>that can be ‘observed’ e.g. the UI can be bound to this list so that the UI automatically updates when the data in the list change. - stores a
UserPrefobject that represents the user’s preferences. This is exposed to the outside as aReadOnlyUserPrefobjects. - does not depend on any of the other three components (as the
Modelrepresents data entities of the domain, they should make sense on their own without depending on other components)
Tag list in the AddressBook, which Person references. This allows AddressBook to only require one Tag object per unique tag, instead of each Person needing their own Tag objects.
Storage component
API : Storage.java

The Storage component,
- can save both address book data and user preference data in JSON format, and read them back into corresponding objects.
- inherits from both
AddressBookStorageandUserPrefStorage, which means it can be treated as either one (if only the functionality of only one is needed). - depends on some classes in the
Modelcomponent (because theStoragecomponent’s job is to save/retrieve objects that belong to theModel)
Common classes
Classes used by multiple components are in the seedu.address.commons package.
Implementation
This section describes some noteworthy details on how certain features are implemented.
[Proposed] Undo/redo feature
Proposed Implementation
The proposed undo/redo mechanism is facilitated by VersionedAddressBook. It extends AddressBook with an undo/redo history, stored internally as an addressBookStateList and currentStatePointer. Additionally, it implements the following operations:
-
VersionedAddressBook#commit()— Saves the current address book state in its history. -
VersionedAddressBook#undo()— Restores the previous address book state from its history. -
VersionedAddressBook#redo()— Restores a previously undone address book state from its history.
These operations are exposed in the Model interface as Model#commitAddressBook(), Model#undoAddressBook() and Model#redoAddressBook() respectively.
Given below is an example usage scenario and how the undo/redo mechanism behaves at each step.
Step 1. The user launches the application for the first time. The VersionedAddressBook will be initialized with the initial address book state, and the currentStatePointer pointing to that single address book state.

Step 2. The user executes delete 5 command to delete the 5th person in the address book. The delete command calls Model#commitAddressBook(), causing the modified state of the address book after the delete 5 command executes to be saved in the addressBookStateList, and the currentStatePointer is shifted to the newly inserted address book state.

Step 3. The user executes add n/David … to add a new person. The add command also calls Model#commitAddressBook(), causing another modified address book state to be saved into the addressBookStateList.

Model#commitAddressBook(), so the address book state will not be saved into the addressBookStateList.
Step 4. The user now decides that adding the person was a mistake, and decides to undo that action by executing the undo command. The undo command will call Model#undoAddressBook(), which will shift the currentStatePointer once to the left, pointing it to the previous address book state, and restores the address book to that state.

currentStatePointer is at index 0, pointing to the initial AddressBook state, then there are no previous AddressBook states to restore. The undo command uses Model#canUndoAddressBook() to check if this is the case. If so, it will return an error to the user rather
than attempting to perform the undo.
The following sequence diagram shows how an undo operation goes through the Logic component:

UndoCommand should end at the destroy marker (X) but due to a limitation of PlantUML, the lifeline reaches the end of diagram.
Similarly, how an undo operation goes through the Model component is shown below:

The redo command does the opposite — it calls Model#redoAddressBook(), which shifts the currentStatePointer once to the right, pointing to the previously undone state, and restores the address book to that state.
currentStatePointer is at index addressBookStateList.size() - 1, pointing to the latest address book state, then there are no undone AddressBook states to restore. The redo command uses Model#canRedoAddressBook() to check if this is the case. If so, it will return an error to the user rather than attempting to perform the redo.
Step 5. The user then decides to execute the command list. Commands that do not modify the address book, such as list, will usually not call Model#commitAddressBook(), Model#undoAddressBook() or Model#redoAddressBook(). Thus, the addressBookStateList remains unchanged.

Step 6. The user executes clear, which calls Model#commitAddressBook(). Since the currentStatePointer is not pointing at the end of the addressBookStateList, all address book states after the currentStatePointer will be purged. Reason: It no longer makes sense to redo the add n/David … command. This is the behavior that most modern desktop applications follow.

The following activity diagram summarizes what happens when a user executes a new command:

Design considerations:
Aspect: How undo & redo executes:
-
Alternative 1 (current choice): Saves the entire address book.
- Pros: Easy to implement.
- Cons: May have performance issues in terms of memory usage.
-
Alternative 2: Individual command knows how to undo/redo by
itself.
- Pros: Will use less memory (e.g. for
delete, just save the person being deleted). - Cons: We must ensure that the implementation of each individual command are correct.
- Pros: Will use less memory (e.g. for
{more aspects and alternatives to be added}
[Proposed] Data archiving
{Explain here how the data archiving feature will be implemented}
Documentation, logging, testing, configuration, dev-ops
Appendix: Requirements
Product scope
Target user profile:
- tech-savvy home-based online business owners
- manages a small to medium customer base
- performs frequent daily updates to customer contact information
- has a need to manage a significant number of contacts
- prefer fast, command-line–style text input over GUI-driven interactions for efficiency
- can type fast
- prefer desktop apps over other types
- prefers typing to mouse interactions
- is reasonably comfortable using CLI apps
Value proposition: Enables home-based business owners to efficiently manage repeat customer contact information through fast, keyboard-driven commands, minimizing administrative overhead and keeping customer records organized and up to date without the complexity or overhead of full-scale business management systems.
User stories
Priorities: High (must have) - * * *, Medium (nice to have) - * *, Low (unlikely to have) - *
| Priority | As a … | I want to … | So that I can… |
|---|---|---|---|
* * |
first-time user | see a short welcome message explaining what ClientEase does | understand the purpose of the app immediately |
* * |
first-time user | look at sample customer data when I open the app | quickly understand how customer information is structured |
* * |
first-time user | look through sample customer profiles | see what kinds of details I am able to store |
* * * |
first-time user | easily identify the main actions (add, edit, delete) | not feel overwhelmed when first using the app |
* * * |
first-time user | edit an existing customer entry | understand how updates to customer information work |
* * * |
first-time user | add a new customer using test data | try out the app without fear of making mistakes |
* * |
beginner user | set a due date for an order | manage upcoming deadlines |
* * * |
beginner user | mark an order as completed | track which requests have been fulfilled |
* * |
beginner user | record whether an order is delivery or self-collection | coordinate arrangements properly |
* * |
beginner user | calculate delivery cost based on location | charge customers correctly |
* * |
beginner user | review a customer’s order history | confirm their previous preferences |
* * * |
beginner user | view only active orders | focus on current tasks |
* |
user more familiar with the app | try to get familiar with the CLI | start to use the app more efficiently |
* * * |
user more familiar with the app | make simple search queries | find customers more quickly |
* * |
frequent user | set the app to open at startup | start working inside the app immediately |
* |
tech-savvy user | use the CLI to input commands | perform the tasks faster than on a graphical interface |
* |
expert user | create complex searching queries | find customers that match specific sets of criterias |
* * |
expert user | sort the customers based on the distance from my warehouse | better plan the delivery trip |
* |
long-time user | create shortcuts and aliases for frequent tasks | minimize repetition and speed up my workflow |
* * |
expert user | hide unused data | not be distracted by irrelevant information |
* * |
business owner identifying loyal customers | filter customer lists by number of purchases | quickly find repeat buyers to send thank you messages |
* * |
user tracking customer loyalty | sort customers by total purchase amount or frequency | identify top repeat buyers for special thank you gestures |
* * |
user managing customer data | easily filter the customers’ profile by their “repeat customer” tag | easily sort and locate them for personalised outreach |
* |
business owner preparing outreach campaigns | export filtered lists of repeat customers directly from the app | easily integrate them into email or messaging tools for sending personalized thanks |
{More to be added}
Use cases
(For all use cases below, the System is the ClientEase and the Actor is the user, unless specified otherwise)
Use case: Add a customer
MSS
- User enters a command to add a new customer with the required details.
- ClientEase validates the provided information.
- ClientEase adds the customer to the customer list.
-
ClientEase displays a confirmation message showing the added customer.
Use case ends.
Extensions
-
1a. The user provides invalid input format.
-
1a1. ClientEase shows an error message indicating the invalid field.
Use case resumes at step 1.
-
-
2a. A customer with the same name and contact already exists.
-
2a1. ClientEase warns the user about the duplicate customer.
Use case ends.
-
Use case: Find a customer
MSS
- User enters a command to search for a customer using name, tag, or other keywords.
- ClientEase filters the customer list to those matching the search criteria.
-
ClientEase displays the matching customer profiles.
Use case ends.
Extensions
-
1a. The user provides invalid search format.
-
1a1. ClientEase shows an error message indicating the invalid search query.
Use case resumes at step 1.
-
-
2a. No customers match the search criteria.
-
2a1. ClientEase shows an empty list and a message indicating no matches were found.
Use case ends.
-
Use case: Delete a person
MSS
- User requests to list persons
- ClientEase shows a list of persons
- User requests to delete a specific person in the list
-
ClientEase deletes the person
Use case ends.
Extensions
-
2a. The list is empty.
Use case ends.
-
3a. The given index is invalid.
-
3a1. ClientEase shows an error message.
Use case resumes at step 2.
-
Use case: Edit a customer’s details
Preconditions: ClientEase has at least one customer record.
MSS
- User requests to find a customer using a keyword.
- ClientEase displays a list of matching customers.
- User selects a customer from the list.
- User requests to edit the selected customer’s details by providing the new details.
- ClientEase validates the new details.
-
ClientEase updates the customer record and displays the updated customer profile.
Use case ends.
Extensions
-
1a. No customers match the search keyword.
-
1a1. ClientEase displays a message indicating that no customers were found.
Use case ends.
-
-
5a. The new details provided are invalid.
-
5a1. ClientEase displays an error message indicating the invalid field.
Use case resumes at step 4.
-
{More to be added}
Non-Functional Requirements
- Should work on any mainstream OS as long as it has Java
17or above installed. - Should be able to hold up to 1000 persons without a noticeable sluggishness in performance for typical usage.
- A user with above average typing speed for regular English text (i.e. not code, not system admin commands) should be able to accomplish most of the tasks faster using commands than using the mouse.
- The system should respond to user commands within 2 seconds under normal usage conditions.
- The application should store customer data locally in a file so that the user can retain their data between application sessions.
- The user interface should remain usable on screens with a resolution of at least 1280×720.
- The system should prevent invalid customer data (e.g., invalid phone numbers or email formats) from being stored.
- The system should not require an Internet connection for normal operation.
- The system should ensure that customer data is automatically saved after each successful command to prevent data loss in case the application closes unexpectedly.
Glossary
- Mainstream OS: Windows, Linux, Unix, MacOS
- Private contact detail: A contact detail that is not meant to be shared with others
- Customer: A person whose contact information and order details are stored in ClientEase
- Order Deadline: The date by which a customer’s order needs to be completed
- Location: The address or place associated with a customer, which may represent their delivery location or self-collection point
Appendix: Instructions for manual testing
Given below are instructions to test the app manually.
Launch and shutdown
-
Initial launch
-
Download the jar file and copy into an empty folder
-
Double-click the jar file Expected: Shows the GUI with a set of sample contacts. The window size may not be optimum.
-
-
Saving window preferences
-
Resize the window to an optimum size. Move the window to a different location. Close the window.
-
Re-launch the app by double-clicking the jar file.
Expected: The most recent window size and location is retained.
-
-
{ more test cases … }
Deleting a person
-
Deleting a person while all persons are being shown
-
Prerequisites: List all persons using the
listcommand. Multiple persons in the list. -
Test case:
delete 1
Expected: First contact is deleted from the list. Details of the deleted contact shown in the status message. Timestamp in the status bar is updated. -
Test case:
delete 0
Expected: No person is deleted. Error details shown in the status message. Status bar remains the same. -
Other incorrect delete commands to try:
delete,delete x,...(where x is larger than the list size)
Expected: Similar to previous.
-
-
{ more test cases … }
Saving data
-
Dealing with missing/corrupted data files
- {explain how to simulate a missing/corrupted file, and the expected behavior}
-
{ more test cases … }